Java集合详解
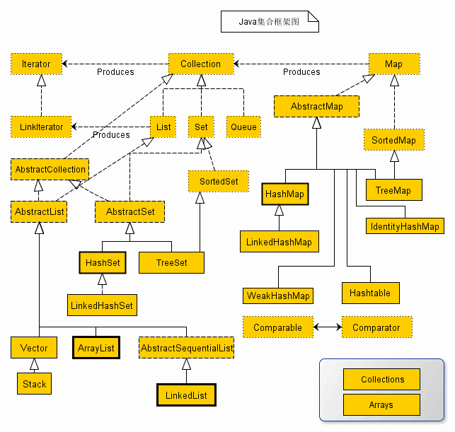
集合

集合接口
集合框架定义了一些接口。本节提供了每个接口的概述:序号 接口描述
- Collection 接口 Collection 是最基本的集合接口,一个 Collection 代表一组 Object,即 Collection 的元素, Java不提供直接继承自Collection的类,只提供继承于的子接口(如List和set)。 Collection 接口存储一组不唯一,无序的对象。
- List 接口 List接口是一个有序的 Collection,使用此接口能够精确的控制每个元素插入的位置,能够通过索引(元素在List中位置,类似于数组的下标)来访问List中的元素,第一个元素的索引为 0,而且允许有相同的元素。 List 接口存储一组不唯一,有序(插入顺序)的对象。
- Set Set 具有与 Collection 完全一样的接口,只是行为上不同,Set 不保存重复的元素。 Set 接口存储一组唯一,无序的对象。
- SortedSet 继承于Set保存有序的集合。
- Map Map 接口存储一组键值对象,提供key(键)到value(值)的映射。
- Map.Entry 描述在一个Map中的一个元素(键/值对)。是一个Map的内部类。
- SortedMap 继承于 Map,使 Key 保持在升序排列。
- Enumeration 这是一个传统的接口和定义的方法,通过它可以枚举(一次获得一个)对象集合中的元素。这个传统接口已被迭代器取代。
集合实现类(集合类)
Java提供了一套实现了Collection接口的标准集合类。其中一些是具体类,这些类可以直接拿来使用,而另外一些是抽象类,提供了接口的部分实现。
标准集合类汇总于下:
-
AbstractCollection 实现了大部分的集合接口。
-
AbstractList 继承于AbstractCollection 并且实现了大部分List接口。
-
AbstractSequentialList 继承于 AbstractList ,提供了对数据元素的链式访问而不是随机访问。
-
LinkedList 该类实现了List接口,允许有null(空)元素。主要用于创建链表数据结构,该类没有同步方法,如果多个线程同时访问一个List,则必须自己实现访问同步,解决方法就是在创建List时候构造一个同步的List。例如:
List list=Collections.synchronizedList(newLinkedList(…));LinkedList 查找效率低。
-
ArrayList 该类也是实现了List的接口,实现了可变大小的数组,随机访问和遍历元素时,提供更好的性能。该类也是非同步的,在多线程的情况下不要使用。ArrayList 增长当前长度的50%,插入删除效率低。
-
AbstractSet 继承于AbstractCollection 并且实现了大部分Set接口。
-
HashSet 该类实现了Set接口,不允许出现重复元素,不保证集合中元素的顺序,允许包含值为null的元素,但最多只能一个。
-
LinkedHashSet 具有可预知迭代顺序的 Set 接口的哈希表和链接列表实现。
-
TreeSet 该类实现了Set接口,可以实现排序等功能。
-
AbstractMap 实现了大部分的Map接口。
-
HashMap HashMap 是一个散列表,它存储的内容是键值对(key-value)映射。 该类实现了Map接口,根据键的HashCode值存储数据,具有很快的访问速度,最多允许一条记录的键为null,不支持线程同步。
-
TreeMap 继承了AbstractMap,并且使用一颗树。
-
WeakHashMap 继承AbstractMap类,使用弱密钥的哈希表。
-
LinkedHashMap 继承于HashMap,使用元素的自然顺序对元素进行排序.
-
IdentityHashMap 继承AbstractMap类,比较文档时使用引用相等。
-
Vector 该类和ArrayList非常相似,但是该类是同步的,可以用在多线程的情况, 该类允许设置默认的增长长度,默认扩容方式为原来的2倍。
-
Stack 栈是Vector的一个子类,它实现了一个标准的后进先出的栈。
-
Dictionary Dictionary 类是一个抽象类,用来存储键/值对,作用和Map类相似。
-
Hashtable Hashtable 是 Dictionary(字典) 类的子类,位于 java.util 包中。
-
Properties Properties 继承于 Hashtable,表示一个持久的属性集,属性列表中每个键及其对应值都是一个字符
-
BitSet 一个Bitset类创建一种特殊类型的数组来保存位值。BitSet中数组大小会随需要增加。
集合算法
集合框架定义了几种算法,可用于集合和映射。这些算法被定义为集合类的静态方法。
在尝试比较不兼容的类型时,一些方法能够抛出 ClassCastException异常。当试图修改一个不可修改的集合时,抛出UnsupportedOperationException异常。
集合定义三个静态的变量:EMPTY_SET,EMPTY_LIST,EMPTY_MAP的。这些变量都不可改变。
- Collection Algorithms 这里是一个列表中的所有算法实现。
下面通过代码反射 得到集合底层进行剖析
package com.zhibang.sk.kqfx;
import java.lang.reflect.Field;
import java.lang.reflect.Method;
import java.util.ArrayList;
import java.util.Arrays;
public class ListandFanxing <T>{
public static void main(String[] args) {
ArrayList<String> list = new ArrayList<>();
ArrayList<Integer> list2 = new ArrayList<>();
list2.add(123);
list2.add(1232);
list2.add(3);
list2.add(999);
// list2.add(new StringBuffer());
// list2.add(20);//错误
Class class1 = list.getClass();
Class class2 = list2.getClass();
System.out.println("class1==class2??"+(class1==class2));
//反射的操作都是编译之后的操作
/*
* class1==class2的比较结果返回true说明集合的.class是去除泛型的
* 也就是说集合编译之后没有了泛型
* Java中集合的泛型,是防止错误输入的,绕过编译就无效了
*/
try {
Method method = class1.getMethod("add", Object.class);
method.invoke(list2, "我进去了!!!");//反射后可以加进去String型的
System.out.println(list2.size());
//绕过编译操作就绕过了泛型
System.out.println("list2:"+list2);
//
// //那么就不能使用正常的forEach遍历了 //ClassCastException
// for(Integer integer:list2){
// System.out.println(integer);
// }
// 需要用到 Object 遍历了
// for (Object integer : list2) {
// System.out.println(integer);
// }
// 这里通过反射拿到集合底层字段给大家演示
Field elementData = class2.getDeclaredField("elementData");
elementData.setAccessible(true);//暴力反射拿到访问权限 破封装
// java 8 以上 使用这段代表都会报红色警告 这里是正常现象
Object[] objects = (Object[]) elementData.get(list2);
// 这里拿到集合的底层 Object 数组 打印
// 可以看出我们的集合底层就是一个 object数组 然后通过扩容和构造方法实现动态数组
System.out.println(Arrays.toString(objects));
} catch (Exception e) {
e.printStackTrace();
}
}
}
通过上述代码可以知道集合的长度是10 可以通过源码进行查看
private static final Object[] DEFAULTCAPACITY_EMPTY_ELEMENTDATA = {};
/**
* Constructs an empty list with an initial capacity of ten.
*/
public ArrayList() {
this.elementData = DEFAULTCAPACITY_EMPTY_ELEMENTDATA;
}
在源码中集合初始化时是无长度的 那么他是怎么进行扩容的呢? 通过添加数据的外部方法只有add 那么 我们先看看 add方法
[外链图片转存失败,源站可能有防盗链机制,建议将图片保存下来直接上传(img-oMiuOoTR-1606212776517)(C:UsershuAppDataRoamingTypora ypora-user-images1606211574798.png)]
实际上集合源码中有3个add 方法 2个public 1个private修饰
private void add(E e, Object[] elementData, int s) {
if (s == elementData.length)
elementData = grow();
elementData[s] = e;
size = s + 1;
}
public boolean add(E e) {
modCount++;
add(e, elementData, size);
return true;
}
public void add(int index, E element) {
rangeCheckForAdd(index);
modCount++;
final int s;
Object[] elementData;
if ((s = size) == (elementData = this.elementData).length)
elementData = grow();
System.arraycopy(elementData, index,
elementData, index + 1,
s - index);
elementData[index] = element;
size = s + 1;
}
通过源码可以看到这么一个方法 elementData = grow();
grow()
private Object[] grow() {
return grow(size + 1);
}
private Object[] grow(int minCapacity) {
return elementData = Arrays.copyOf(elementData,
newCapacity(minCapacity));
}
// 这个方法最终指向 这么一个方法 newCapacity(int minCapacity)
private int newCapacity(int minCapacity) {
// overflow-conscious code
int oldCapacity = elementData.length;//这里得到老长度
int newCapacity = oldCapacity + (oldCapacity >> 1);
//这里可以看作 新长度 等于 老长度扩容50% 1= 1+1x0.5
if (newCapacity - minCapacity <= 0) {
if (elementData == DEFAULTCAPACITY_EMPTY_ELEMENTDATA)
return Math.max(DEFAULT_CAPACITY, minCapacity);
if (minCapacity < 0) // overflow
throw new OutOfMemoryError();
return minCapacity;
}
return (newCapacity - MAX_ARRAY_SIZE <= 0)
? newCapacity
: hugeCapacity(minCapacity);
}
集合的方法进行内部方法调用判断是否扩容从而实现动态扩容
每次数据存储最后一个元素时才进行扩容
扩容长度 = 原来的长度 + (原长x1.5)
微信
支付宝